咨询热线:
0316-5055555
首页
关于j9.com
企业简介
企业文化
荣誉资质
设备展示
合作伙伴
产品中心
药品包装
食品包装
化妆品包装
凝胶管包装
行业案例
资讯中心
公司资讯
行业资讯
在线选型
联系我们
资讯中心
当前位置
资讯中心
公司资讯
资讯分类
公司资讯
行业资讯
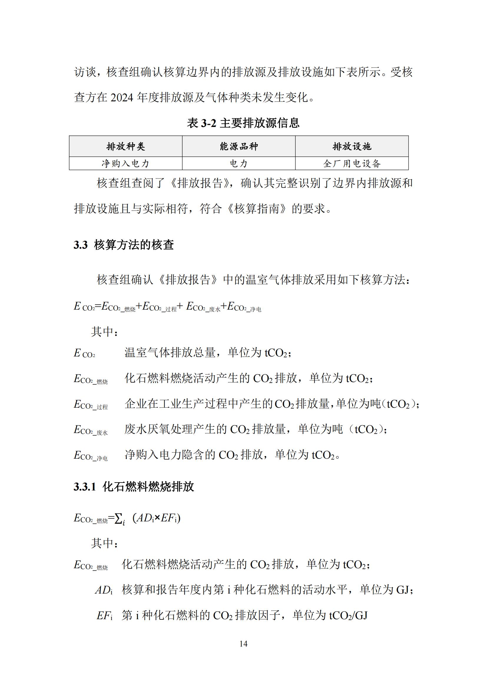
温室气体核查报告
j9.com 2025-02-25 10:52
上一篇
没有了...
下一篇
公司社会责任报告